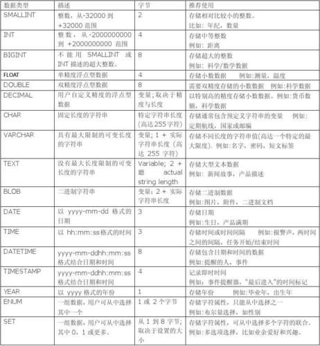
欢迎来到爱书不爱输的程序猿的博客, 本博客致力于知识分享,与更多的人进行学习交流 本文收录于SQL应知应会专栏,本专栏主要用于记录对于数据库的一些学习,有基础也有进阶,有MySQL也有Oracle 转载请说明出处内容投诉 AJ教程_站长资源网 » 【SQL应知应会】表分区(四)• Oracle版