首页
网站源码
wordpress主题
pbootcms
易优cms
帝国cms
苹果cms
zblog主题
discuz模板
站群程序
蜘蛛池
泛目录
整站站群
知识付费
电商课程
创业教程
自媒体课程
办公资源
PPT模板
Word模板
Excel模板
资讯中心
小程序源码
登录
momo-AJ教程_站长资源网
文章排序
时间
标题
热度
留言
随机
PostgreSQL:数据类型与运算符
SpringBoot接口文档神器:Swagger与Knife4j整合指南
django基于web的中草药信息管理系统(程序+开题报告)
Linux--使用 Haproxy搭建Web群集
【前端素材】推荐优质在线特殊品牌商城电商网页eStore平台模板(附源码)
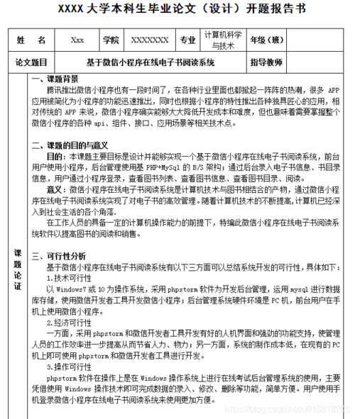
基于Springboot在线小说电子书阅读系统设计与实现 开题报告参考
前端面试八股文(详细版)— 下
Python MySQL - mysql-connector 驱动
基于web的中草药信息管理系统(开题报告+源码)
vue3中 打包成apk(android)
webpack性能优化方案(详细)
【毕业设计之java系列】基于springboot流浪猫狗领养管理系统
文章导航
下一页
加载更多
一个令你着迷的主题!
查看演示
官网购买