首页
网站源码
wordpress主题
pbootcms
易优cms
帝国cms
苹果cms
zblog主题
discuz模板
站群程序
蜘蛛池
泛目录
整站站群
知识付费
电商课程
创业教程
自媒体课程
办公资源
PPT模板
Word模板
Excel模板
资讯中心
小程序源码
登录
艾热ar上海商贸艾热ar隔膜泵 第8页-AJ教程_站长资源网-第8页
文章排序
时间
标题
热度
留言
随机
前端vue可以左右滚动的切换的tabs tabs选项卡 滑动动画效果 自动宽度
Vue(ref和$refs属性介绍与使用)
Python 操作 MySQL 数据库:使用 mysql-connector-python 库
SourceCodester Online Tours & Travels Management System payment.php sql injection
改变 ElementUI 按钮的颜色
【开题报告】基于Web的彩妆销售系统设计与实现
《项目实战》构建SpringCloud alibaba项目(二、构建微服务鉴权子工程store-authority-service)
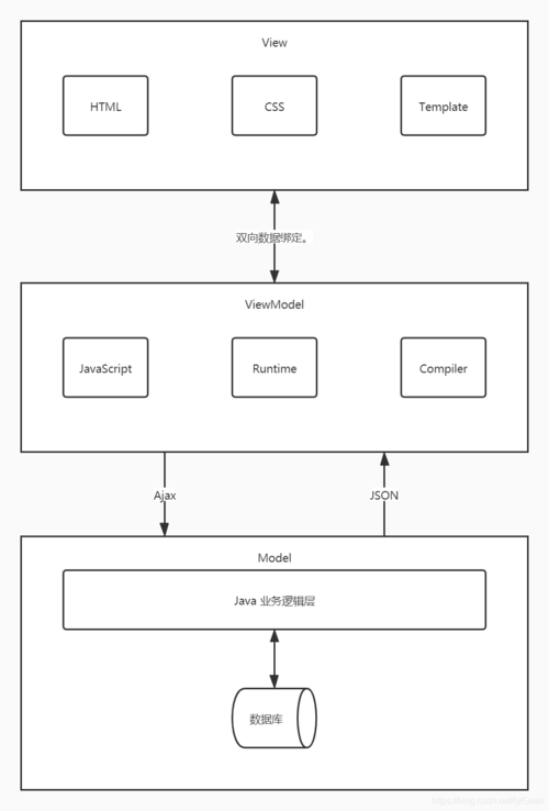
【前端】Vue生命周期函数(详细讲解+中文图解)
Spring Boot 报错:Web server failed to start. Port 8080 was already in use.
Go语言常用命令详解(二)
基于 H5与WebGL 的低碳工业园区 3D 监控系统
vue-markdown|基于marked.js的Vue Markdown插件
文章导航
下一页
加载更多
一个令你着迷的主题!
查看演示
官网购买